Tutorial Pembuatan Aplikasi Website Beserta Databasenya

FAST DOWNLOADads
Download

Tutorial Pembuatan Aplikasi Website Beserta Databasenya. Setelah itu akan muncul seperti gambar di bawah ini. Sebelum melakukan coding php, pastikan anda sudah menginstal aplikasi xampp atau sejenisnya di folder c:xampp.

TUTORIAL PEMBUATAN APLIKASI BERBASIS WEBSITE YouTube
TUTORIAL PEMBUATAN APLIKASI BERBASIS WEBSITE YouTube from www.youtube.com

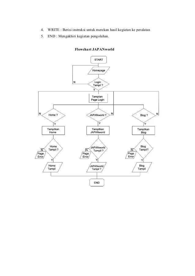
Tugas membuat tutorial pembuatan aplikasi website beserta databasenya ”japanworld (website umum)” oleh rena cahya hutama nisn : Daftar tutorial “ membuat web dengan php ekstensi mysql dan database mysql ” berjumlah 15 tutorial sebagai berikut : Kali ini saya akan membagikan sebuah aplikasi sederhana yaitu aplikasi penjualan dengan php dan mysql secara gratis.

Sebenernya Gampang Sih, Kalian Cuma Disuruh Membuat Crud (Create, Read, Update, Delete).


Tutorial membuat form input data dengan php dan mysql dilengkapi dengan beberapa script validasi data ini, kami lakukan pada sistem operasi windows 7 dan menggunakan web server xampp ver 3.2.1 include dengan database mysql. Sekawan media menawarkan jasa pembuatan aplikasi di malang sebagai solusi kebutuhan bisnis anda. Tugas laporan proyek aplikasi membuat website beserta databasenya ”andrablog (website

Tugas 9 Rekayasa Web 0316 Sapatati.


Membuat proses input anggota ke database mysql. Masih di file tambah.php yang berada di folder content, silahkan ubah kode dibawah ini pada file tambah.php: Daftar tutorial “ membuat web dengan php ekstensi mysql dan database mysql ” berjumlah 15 tutorial sebagai berikut :

Bagi Yang Sudah Mengenal Konsep Model View Controller (Mvc) Pada Pemrograman Tidak Akan Sulit Membuat Sebuah Website.


Terimakasih mohon maaf bila ada kesalahan semoga bermanfaat dan selamat mencoba 🙂. Menurut saya, belajar otodidak melalui source code, akan lebih mudah dipahami dan akan semakin memacu kita untuk mengembangkan sebuah aplikasi. Download aplikasi penjualan dengan php dan mysql gratis.selamat datang di www.malasngoding.com.

Setelah Itu Akan Muncul Seperti Gambar Di Bawah Ini.


Keunggulan utama aplikasi berbasis website daripada aplikasi berbasis desktop adalah dari sisi penggunaan, spesifikasi, fitur, dan user friendly. Membuat database aplikasi minimarket di xampp 1.8.1. Sebelumnya terima kasih buat para pembaca sekalian.^_^ syarat membuat projectnya :

Aplikasi Ini Saya Buat Beberapa Tahun Yang Lalu Ketika Saya Mulai Belajar Php Dan.


Panduan pemrograman berbasis web dengan html, php, dan database mysql part 2. Adapun website yg saya buat adalah hasil pengembangan dari scrip pada proses nomer 5 dengan hasil tampilan sbb: Pertama jalankan xampp di komputer anda.

FAST DOWNLOADads
Download
Next Post Previous Post
No Comment
Add Comment
comment url